官方咨询热线:
400-7171-888
2026-01-20 11:02:08
文章来源: 北京冠领律师事务所
2024年3月20日中午,上海松江春寒未消,湿冷的微风带着凉意掠过街角。年过八旬的孙崇走出家附近的派出所,佝偻的背影在风中格外落寞,脚步比来时沉重了许多。当天上午,他年过五十的女儿孙巧丽突然登门,以母亲郑芬重病需代为保管财物为由,不由分说拿走了家中房产证、1万元现金,以及郑芬名下的一张交通银行卡。

孙崇又急又气,想上前阻拦,却因年迈无力,只能眼睁睁看着女儿离去。他心里很清楚,这些财产不仅关乎自己的晚年生计,更牵扯到女儿、儿子孙书强各自的家庭——两人均已成家有了孙辈,绝不能被单方面掌控。无奈之下,他只能选择报警求助。
派出所内,民警当即联系孙巧丽核实情况,可对方始终坚称是“代为保管”,否认抢占意图。因此事属于民事财产纠纷,民警只能告知孙崇,需通过诉讼等民事途径维护权益。孙崇无奈回家后,满心焦灼,一边牵挂着重病的妻子郑芬,一边反复联系孙巧丽、孙书强,想追回财物并协商后续,却屡屡遭到子女拒绝。
3月25日,郑芬因病离世,本就紧张的家庭矛盾彻底爆发,财产分割问题也迫在眉睫。为妥善化解纠纷,孙崇多方打听后,最终委托北京冠领(上海)律师事务所处理此案,律所随即指派沈滟晔、张小雨律师组成办案团队接手。
冠领律师第一时间开展调查取证,迅速厘清案件核心事实:孙崇与郑芬系夫妻关系,婚后育有孙巧丽、孙书强两名子女;案涉房产为二人婚后共同购置,登记在夫妻双方名下,属法定夫妻共同财产;郑芬名下被孙巧丽取走的银行卡内有50万元存款,且该笔款项在郑芬离世当天,被儿子孙书强擅自转入自己账户。此外,律师还查明郑芬生前未订立遗嘱,其遗产需按法定继承规则处理。基于上述查明的事实,冠领律师明确了维权方向,随即代理孙崇向上海市松江区人民法院提起分家析产及继承纠纷诉讼。
案件进入审理阶段后,承办法官考虑到本案系家庭内部纠纷,若直接判决可能进一步割裂亲情,遂决定优先组织双方进行调解。然而调解初期并不顺利,孙巧丽、孙书强不仅对自身行为提出辩解,还就财产分割比例存在巨大分歧,调解一度陷入僵局。

为打破僵局,冠领律师秉持客观严谨的原则参与调解全过程,结合案件事实向双方清晰释明核心法律依据,明确案涉房产及50万元存款均属孙崇与郑芬的夫妻共同财产依据。《民法典》第1122条,郑芬离世后仅其中一半份额属于其遗产,该部分遗产应由配偶孙崇、子女孙巧丽与孙书强按法定顺序均等继承。
同时律师强调,孙巧丽扣押房产证件、孙书强擅自转移存款的行为,若被法院认定为故意隐匿、争抢遗产,根据《最高人民法院关于适用〈中华人民共和国民法典〉继承编的解释(一)》相关规定,可能面临继承份额减少甚至丧失继承权的法律风险。此外,律师结合孙崇年事已高且无其他居所的实际情况,明确指出应优先保障老年人基本居住权益,案涉房产理应归孙崇所有。
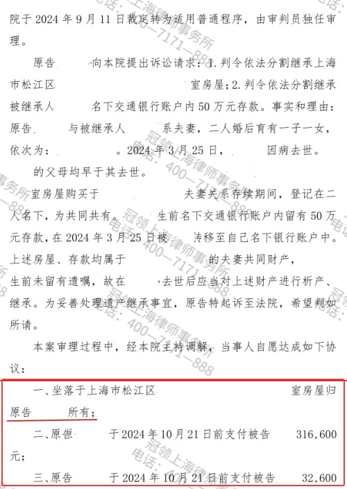
在法官的居中调解及冠领律师的专业斡旋下,孙巧丽、孙书强逐渐认清自身行为的法律风险,也理解了保障父亲晚年居住权的重要性,最终同意按法定继承原则处理财产。各方自愿达成调解协议,具体约定:1.案涉房产归孙崇所有;2.孙崇于2024年10月21日前,分别向孙巧丽、孙书强支付32万余元、3万余元;3.孙书强于2024年10月21日前,向孙巧丽支付其多占的存款份额补偿款8万余元;4.款项结清后七个工作日内,各方配合办理房屋产权变更登记手续。
2024年10月11日,上海市松江区人民法院依法出具民事调解书,对上述协议效力予以确认。本案最终通过调解圆满解决,不仅成功保住了孙崇的安身之所,更依法厘清了财产归属、保障了各方合法权益,同时维系了家庭亲情,实现了法律效果与社会效果的统一。



撰稿人:姚晓婷
审核主编:董振杰
文章类型:原创B
《中华人民共和国电信与信息服务业务经营许可证》 冠领(上海)律师事务所©版权所有 沪ICP备2021031340号